Aktywne balansery ogniw z Aliexpress
Z ciekawości kupiłem na Aliexpress balansery pojemnościowe i indukcyjne dla baterii 3s i 5s. Można je znaleźć wpisując frazę „BMS 1.5A 3S 4S 5S 6S 8S 14S 17S 21S Li-ion Lifepo4” w polu wyszukiwania Aliexpress.
Balanser indukcyjny firmy Heltec

Strona producenta. Link.
W tym balanserze są użyte chyba układy ETA3000. Można je kupić na Aliexpress.
Wklejam informacje podane przez sprzedawcę, ponieważ nie udało mi się znaleźć dokładnie tego modelu na stronie Heltec, być może nie jest już produkowany albo jakiś inny producent podszywa się pod Heltec.
Tym niemniej jakość wykonania jest dobra.

Balanser indukcyjny firmy Enerkey

Strona producenta. Link.
Strona tego balansera Link.
Balanser jest zbudowany ze specjalizowanych układów ETA3003.
Dane producenta:

Balanser pojemnościowy
Ten model oferuje wielu sprzedawców na Aliexpress ale nie udało mi się ustalić producenta.

Opis ze strony sprzedawcy:

Wcześniej kupiłem trzy balansery tego rodzaju ale dla trzech ogniw połączonych szeregowo.

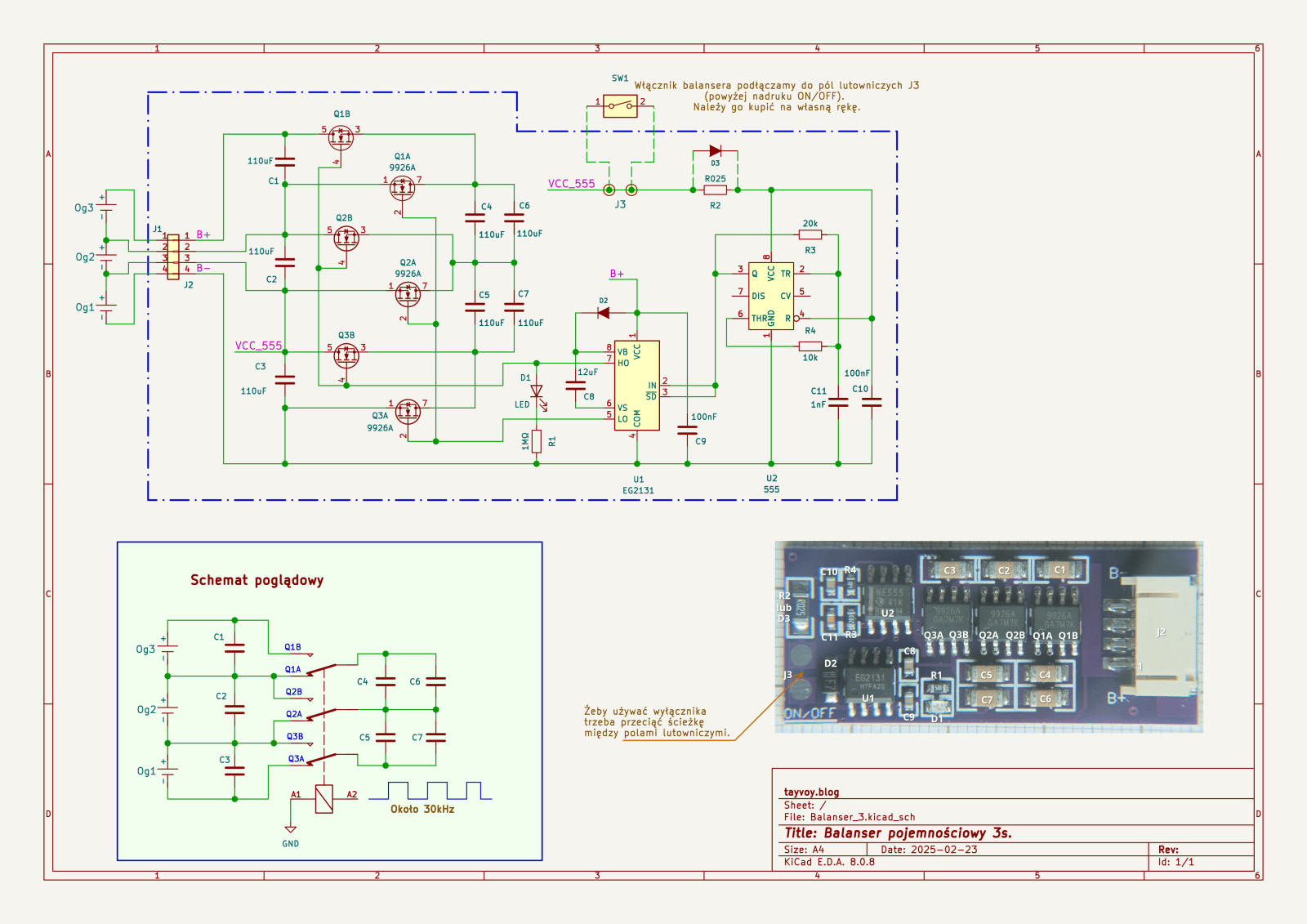
Elementy są z nadrukami, ścieżki widoczne, więc zrysowałem schemat.
Pojemności kondensatorów mierzone po ich wylutowaniu.
W linii zasilania układu 555 w niektórych płytkach użyto rezystora 25mΩ (na schemacie R2), a w innych jest w tym miejscu dioda (na schemacie D3). Chyba płytki są od różnych producentów.
W każdym bądź razie działają jednakowo.

Układ jest zbudowany z układu typu NE555, układu sterownika półmostka EG2131 oraz trzech podwójnych tranzystorów MOSFET typu 9926A.
Jak działa?
Generator na układzie NE555 wytwarza przebieg prostokątny (częstotliwość w zależności od egzemplarza zawierała się między 25kHz a 30kHz). Za pośrednictwem układu EG2131 steruje podwójnymi tranzystorami przełączającymi kondensatory wyrównujące równoległe do sąsiadujących ogniw.
Np. kondensatory C4+C6 są najpierw dołączone równolegle do ogniwa Og2 (tranzystory Q1A i Q2A przewodzą, tranzystory Q1B i Q2B zatkane) i następnie są od niego odłączone (tranzystory Q1A i Q2A zatkane) i podłączone równolegle do ogniwa Og3 (tranzystory Q1A i Q2A zatkane, tranzystory Q1B i Q2B przewodzą), po czym z powrotem są podłączone do Og2 i tak w kółko Macieju.
W ten sposób porcje ładunku z ogniwa o wyższym napięciu są przenoszone, miedzy sąsiadującymi ogniwami, za pośrednictwem kondensatora do ogniwa o niższym napięciu, co po pewnym czasie powoduje wyrównanie napięć na ogniwach.
W odróżnieniu od wyżej przedstawionych balanserów indukcyjnych, ten układ pracuje nieprzerwanie bez względu na to czy napięcia na ogniwach są równe, czy nie, pobierając prąd kilku miliamperów. Głownie dla zasilania NE555.
Można użyć zewnętrznego włącznika i załączać/odłączać zasilanie układu 555, wtedy balanser przestaje działać i prąd pobierany przez płytkę spada do poziomu mikroamperów.
Sposób pomiaru
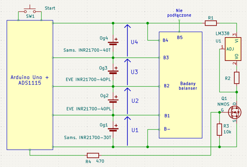
Balansery były sprawdzane w układzie jak na poniższym schemacie.
Po naciśnięciu przycisku Start układ włącza tranzystor Q1. Prąd z baterii płynie przez rezystor R1, ogranicznik prądu na układzie LM338 i rezystorze R2, a następnie przez wspomniany Q1. Co każdą sekundę układ mierzy napięcia na ogniwach i wysyła wyniki przez port szeregowy do PC gdzie są zapisywane do pliku.

Ponieważ miałem już zrobiony kiedyś prosty rejestrator napięć o czterech wejściach, więc do testów używam baterii z czterech ogniw połączonych szeregowo.
Są to, licząc od strony minusa baterii:
- Samsung INR21700-30T – o nominalnej pojemności 3000mAh ale mające za sobą przeszło sto cykli ładowania/rozładowania. W większości dużymi prądami, 20A i wiecej.
- EVE INR21700-40PL – nowe , pojemność 4000mAh.
- Jak wyżej.
- Samsung INR21700-40T – pojemność nominalna 4000mAh, po około trzydziestu cyklach.
Najsłabszym ogniwem w baterii jest oczywiście Samsung 30T, o pojemności mniejszej niż sąsiadujące EVE 40PL o więcej niż 25%, i podczas rozładowania napięcie na nim spada najszybciej.
Porównuję, przede wszystkim, szybkość wyrównywania napięć ogniw Og1 i Og2.
Ponadto będą porównane wartości ładunku odebranego z baterii oraz odebranej energii.
Przed pomiarem ogniwa były ładowane prądem 1,5A do napięcia 4,2V ładowarką B6Neo.
Pomiary napięć wykonywałem przy dwóch wartościach prądu 0,47A (dokładniej 468mA) i 1,99A (1992mA).
Wartości te wynikają z rezystancji zastosowanych oporników R2 (na schemacie wyżej).
Rozładowanie jest przerwane gdy napięcie któregokolwiek z ogniw spadnie poniżej 3V.
Chciałem się zorientować jak przebiega wyrównywanie napięć na ogniwach, przy prądzie zarówno znacznie niższym i wyższym niż deklarowany maksymalny prąd balansera.
Porównanie przy prądzie 0,47A
Jest to wartość prądu wyraźnie niższa od deklarowanych maksymalnych prądów balansowania porównywanych układów.
Zobaczmy jak sprawnie balansują poszczególne układy.

| Balanser | Upocz[V] | Uk[V] | E[Wh] | E[%] | Q[Ah] | Q[%] | Czas |
| Bez bal. | 16.77 | 13.58 | 43.74 | 100.0% | 2.86 | 100.0% | 06:07:16 |
| Bal. poj. | 16.77 | 12.68 | 50.62 | 115.7% | 3.38 | 117.8% | 07:12:45 |
| Bal. Enerkey | 16.77 | 12.20 | 51.50 | 117.7% | 3.45 | 120.4% | 07:22:09 |
| Bal. Heltec | 16.77 | 12.20 | 52.27 | 119.5% | 3.51 | 122.4% | 07:29:31 |

Widać że Heltec włącza się gdy różnica napięć wynosi około 0,15V, dla Enerkey próg wynosi około 0,09V.
Pojemnościowy pracuje nieprzerwanie




Porównanie przy prądzie rozładowania 1,99A
Tutaj z kolei mamy prąd przewyższający podawane przez producentów prądy balansowania.

| Balanser | Upocz[V] | Uk[V] | Psr[W] | E[Wh] | E[%] | Q[Ah] | Q[%] | Czas |
| Bez bal. | 16.60 | 13.43 | 30.02 | 42.76 | 100.0% | 2.84 | 100.0% | 01:25:28 |
| Bal. poj. | 16.60 | 13.10 | 29.73 | 46.58 | 108.9% | 3.12 | 110.0% | 01:34:00 |
| Bal. Enerkey | 16.59 | 12.78 | 29.59 | 48.12 | 112.5% | 3.24 | 114.2% | 01:37:34 |
| Bal. Heltec | 16.62 | 13.21 | 29.83 | 45.50 | 106.4% | 3.04 | 107.1% | 01:31:30 |




